AG真人
<div class="head_lan"> <a href="#" class="btn-lang">中/EN</a> <div class="item language"> <a href="/">中文</a><a href="http://en.sdshifeng.com/">EN</a> </div> </div> <div class="head_ser"> <form name="topSearchForm" id="topSearchForm" action="/site/quan-zhan-sou-suo.htm" method="post"> <a href="javascript:document.topSearchForm.submit();" class="btn-search"><i class="ico"></i></a> <div class="search item"> <input id="searchbox" type="text" id="keywords" name="keywords" class="inp" placeholder="请输入要害词" value=""> </div></form> </div>
接待会见AG真人集团官网!
子公司
AG真人锦纶工业 AG真人商用车 AG真人配件
网上办公
电信入口 网通入口
采购平台
电信入门 网通入口
AG真人集团官方商城
微博
AG真人发念头生意网
AG真人配件生意平台
AG真人
中/EN
中文简体
EN
首页
走进AG真人
AG真人简介
文化理念
研发中心
大事记
向导致辞
向导眷注
企业声誉
<div class="picshow rect-5625"> <img src="/upload/images/2015/12/30/8920fa03cbb94057b2b10fd15d9683c5.jpg" width="100%" alt="" class="" /> </div><div class="_text"><p>AG真人AG真人 路路流通</p> </div>
新闻媒体
公司新闻
专题报道
公司图片
活动视频
AG真人报
<div class="picshow rect-5625"> <img src="/upload/images/2015/12/30/e7b83b92d6a54da4b0792988ad4f7908.jpg" width="100%" alt="" class="" /> </div><div class="_text"><p>AG真人AG真人 路路流通</p> </div>
AG真人产品
脚手架
制造平台
新型建材
三轮汽车
发念头
商用汽车
轮胎
收割机
拖沓机
锦纶工业
<div class="picshow rect-5625"> <img src="/upload/images/2023/04/12/f6b1df83074244ae92a456c66cc4c83d.jpg" width="100%" alt="" class="" /> </div><div class="_text"><p>AG真人AG真人 路路流通</p> </div>
销售效劳
效劳优势
公示
效劳允许
销售网络
常见问题
环保信息果真
资料下载
<div class="picshow rect-5625"> <img src="/upload/images/2015/12/30/acb67db4c09849479272119a29c0fae8.jpg" width="100%" alt="" class="" /> </div><div class="_text"><p>AG真人AG真人 路路流通</p> </div>
人才招聘
人力政策
职位招聘
简历投递
<div class="picshow rect-5625"> <img src="/upload/images/2015/12/30/97abcd6e6b754dd8b71f354d9fe4797e.jpg" width="100%" alt="" class="" /> </div><div class="_text"><p>AG真人AG真人 路路流通</p> </div>
科普教育基地
科技展馆
科普园地
培训中心
<div class="picshow rect-5625"> <img src="/upload/images/2015/12/30/991127f4a2ae4c649c9cf696a90e4bc3.jpg" width="100%" alt="" class="" /> <p>AG真人AG真人 路路流通</p> </div><div class="_text"><p>AG真人AG真人 路路流通</p> </div>
联系AG真人
联系AG真人
在线留言
<div class="picshow rect-5625"> <img src="/upload/images/2023/02/02/2ad87124f1d94ccdb4bf54aa4bbaf9c9.jpg" width="100%" alt="" class="" /> </div><div class="_text"><p>AG真人AG真人 路路流通</p> </div>
<img src="/upload/images/2016/01/07/ad3b99da39874ff3b180b7a4ad8daa31.jpg" alt="销售效劳">
销售效劳
效劳优势
公示
效劳允许
销售网络
常见问题
环保信息果真
资料下载
公示
首页
>
销售效劳
>
公示
新闻检索
AG真人?与您共创未来
* 选择种别
公司新闻
行业动态
专题报道
公示
科技展馆
培训中心
科普园地
* 选择宣布年份
2025
2024
2023
2022
2021
2020
2019
2018
2017
2016
2015
* 选择宣布月份
1
2
3
4
5
6
7
8
9
10
11
12
搜索
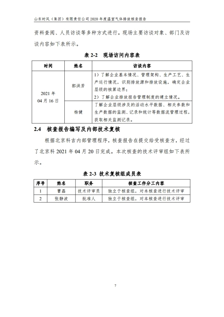
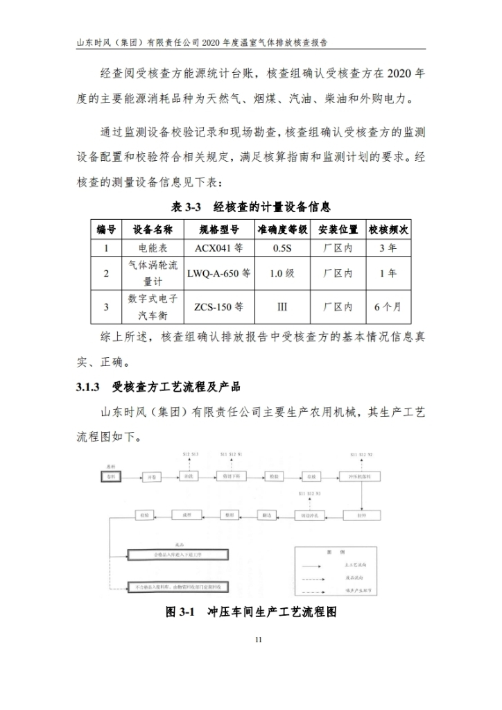
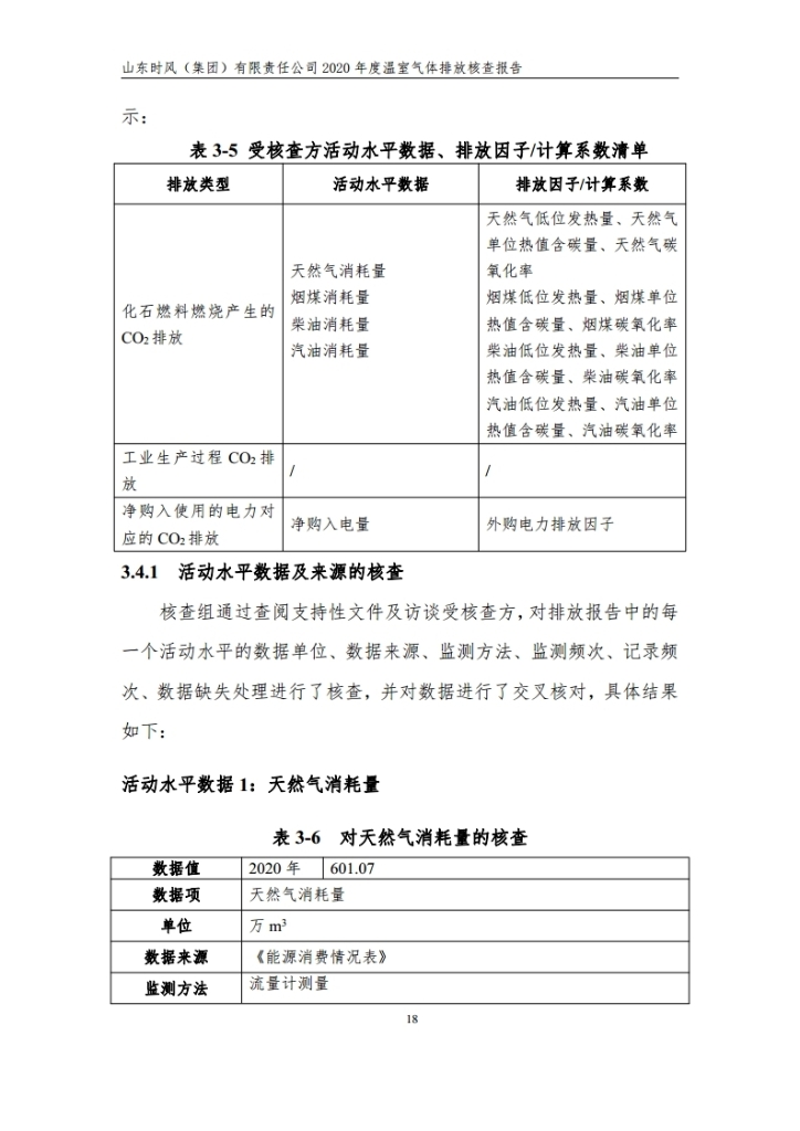
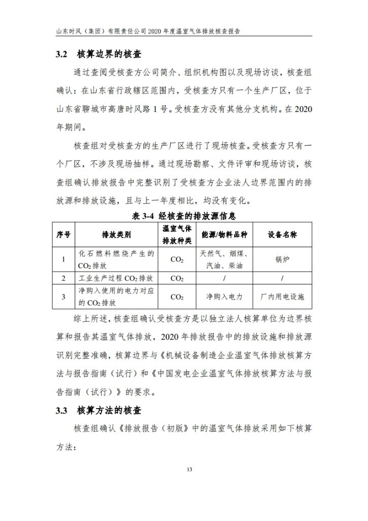
温室气体排放核查报告
<div class="r"> <a href=/news/"/service/gong-shi-0-list-0.htm" class="_b2l _tool"><i class="ion"></i>返回列表</a> </div> <span class="_tool"><i class="ion"></i>2021-05-29</span> <span class="_tool"><i class="ion"></i><b id="viewCountId">1162</b></span> <span class="bdsharebuttonbox _tool" data-tag="share_wid531333"> <i class="ion"></i> <a href="#" class="bds_more" data-cmd="more">分享</a> </span>
<ul> <li class="_prev"><strong class="_mark"><i class="ion"></i>上一条</strong><a href="/news/620927.htm" class="_title el">关于聊都会2020年度有突出孝顺的中青年专家推荐质料公示 </a><span class="_time">2020-12-04</span></li> <li class="_next"><strong class="_mark"><i class="ion"></i>下一条</strong><a href="/news/624505.htm" class="_title el">山东AG真人(集团)有限责任公司高唐县汇鑫街道生物质热电联产项目情形影响评价第二次公示 </a><span class="_time">2025-01-06</span></li> </ul>
【网站地图】
【sitemap】